- ·周建忠胡江辉调研市中级人民法院市人民检察院 抓好主责主业忠诚履职护航高质量发展
- ·周建忠胡江辉调研市公安局市司法局 推动平安玉溪法治玉溪建设再上新台阶 以高水平安全保障高质量发展
- ·六届市委第十一轮巡察完成反馈
- ·市委政法委、市总工会联合举行劳模先进事迹宣讲活动
- ·爱路护路 共筑平安——玉溪市开展“5·26爱路护路”主题宣传活动
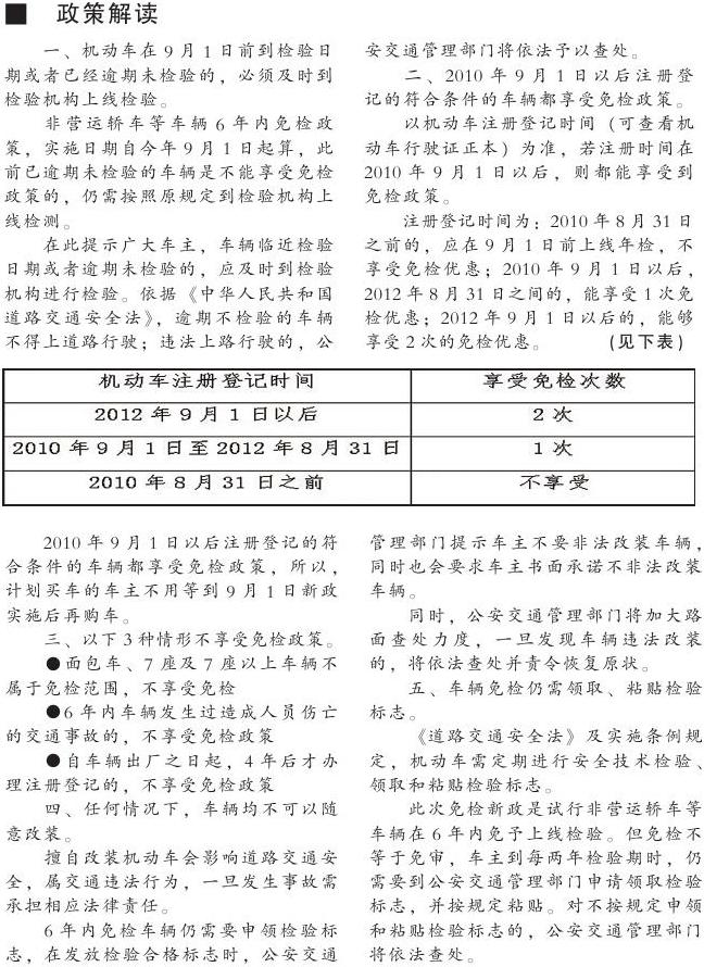
- ·市委全面依法治市委员会会议强调 深学细悟笃行习近平法治思想 加快建设更高水平法治玉溪平安玉溪
- ·全省推进综治中心规范化建设现场会召开 要求不断增强边疆民族地区社会治理效能
- ·市委政法委安排部署党建暨党风廉政建设和意识形态工作
- ·市委政法委举行深入贯彻中央八项规定精神学习教育读书班暨理论学习中心组集中学习
- ·碧玉清溪“枫景”独好——玉溪市推进综治中心规范化建设纪实
按照公安部、国家质量监督检验检疫总局《关于加强和改进机动车检验工作的意见》,9月1日起,玉溪市将同步试行对6年以内的非营运轿车免予上线检测。
在用轿车(非营运)6年内免检
《意见》规定:“自2014年9月1日起,试行6年以内的非营运轿车和其他小型、微型载客汽车(面包车、7座及7座以上车辆除外)免检制度。”
需要注意的是,若上述车辆的注册登记日期超过6年(含)的,仍按规定每年1检;超过15年(含)的,仍按规定每6个月1检。此外,如果车辆发生过造成人员伤亡的交通事故,也不能享受免检待遇。
对机动车定期进行安全技术检验,是强化源头管理,确保车辆安全性能的一项有效举措。多数私家车主对爱车的日常保养都十分到位,特别是买车的最初几年,车辆新、车况好、问题少,免检政策的出台确实符合生活实际。
虽免了上线检测,但车主们还是应该多掌握一些汽车维护保养、安全行车的常识,不能放松对车辆的日常维护,应定期到专业机构对车辆制动、轮胎、灯光等安全项目进行检查,保障车辆性能符合相关安全标准。
目前,玉溪市共有7个汽车机动车安全技术检测站点,每月的汽车检测量达13000余辆,《意见》实施后,将在一定程度上降低汽车检测需求,相对缓解检车压力。
免检≠免核发检验合格标志
“免检不等于免核发检验合格标志。”玉溪市公安局交警支队车管所车管科科长白晶指出了部分车主对免检政策的误读。
《意见》规定:“每两年需要定期检验时,机动车所有人提供交通事故强制责任保险凭证、车船税纳税或免征证明后,可以直接向公安机关交通管理部门申请领取检验合格标志,无需到检验机构进行安全技术检验。”
也就是说,车主虽免去了上线检测,但申领检验合格标志这个环节可没免。玉溪市公安局交警支队在车管所办证大厅、亚太、团山便民点和即将开办带牌销售业务的两家汽车品牌4S店均设立了核发窗口,群众可自行选择,就近办理。
针对申领手续,白晶说:“流程很简单,车主只需携带好保险单、行驶证、纳税证明直接到窗口办理,即办即结,手续齐全的话,几分钟就可办完了。”
为确保检验标志的顺利申领,车主们别忘了提前将涉及该车的道路交通安全违法行为和交通事故处理完毕。
外地车可异地申领 无需委托
玉溪市公安局交警支队已于6月1日起,就推出了非营运小型汽车异地检验举措。外地车可直接在玉溪市红塔区团山检测站、九溪检测站办理机动车的年度检验业务,不必再回注册地办理委托业务。
随着《意见》推出,9月1日后,外地车主也可在玉溪就近直接申领检验合格标志、打印签注行驶证,无需办理任何委托、也不收取任何额外费用。手续、流程均和正常办理的一样,即避免了车主不必要的路途往返,又节省了大量时间和行车费用。
目前,云南省大部分州市均已实现了机动车异地检验,同样,玉溪本地车主在省内其他地市也可直接办理上述业务。
多数新车注册登记前不再安检
除了在用车6年内免检外,《意见》对新车免检期限也作了详细规定:“所有新出厂的轿车和其他小型、微型载客汽车,以及经工业和信息化部认定免予安全技术检验的其他新出厂的机动车,在办理机动车注册登记前,不再进行安全技术检验。”
但如果新车在出厂后两年内未申请注册登记,或者在注册登记前发生过交通事故的,则仍需在进行上线检验。
交警支队车管所亚太汽车城便民点负责人舒丽表示:“新车免检政策进一步扩大了新出厂车辆的免检范围,车主在办理注册登记时,也就省去了上线检测这个环节,节约了时间,但其他的业务手续和流程仍然是一样的。”
9月1日以后,符合免检条件的新车,车主在办理注册登记时,只需直接拓号、交验机动车,提交相关证明、凭证即可。 (交宣)
■ 温馨提示
虽然6年内免予检验,但车主应注意经常检查车况,定期到专业机构对车辆制动、轮胎、灯光等安全项目进行检查保养,通过全面检查,及时发现潜在的安全故障隐患,及时维修,保障车辆安全性能。
编辑:李海燕

